5 Steps to Address Dog Throwing Up White Foam
Overview
When your beloved dog is throwing up white foam, it can be a distressing experience. It’s important to acknowledge your feelings of worry and concern for your furry companion. Understanding the symptoms and potential causes of this situation is crucial, and seeking veterinary care when necessary can provide peace of mind.
In the face of this unsettling issue, consider taking immediate actions that can help your pet.
- Withholding food for a short period
- Closely monitoring for any additional symptoms
These can be vital steps. Remember, persistent vomiting may indicate underlying health issues that require professional diagnosis and treatment. Your dog’s well-being is paramount, and knowing the right steps to take can alleviate some of the anxiety you may be feeling.
You are not alone in this; many pet owners share similar worries. It’s essential to connect with your veterinarian, who can guide you through this challenging time. By prioritizing your pet’s health and seeking the necessary care, you are making a compassionate choice that reflects your love and dedication. Together, we can navigate these concerns and ensure our pets receive the best possible care.
Introduction
Understanding why dogs vomit white foam can be a perplexing challenge for many pet owners. This unsettling phenomenon often signals underlying issues, ranging from simple dietary indiscretion to more serious health conditions. As a caring pet owner, it’s natural to feel anxious when faced with such behavior.
By delving into the causes, symptoms, and immediate actions to take when your dog experiences this, you can equip yourself with the knowledge needed to ensure your furry companion receives the care they deserve.
What should you do when you see your beloved pet throwing up white foam? How can you discern whether it’s a benign occurrence or a sign of something more serious? These questions are crucial for every pet owner, and understanding them can provide a sense of reassurance during a distressing time.
Understand Vomiting in Dogs
Vomiting in dogs can stem from a variety of factors, ranging from harmless issues like dietary indiscretion to more serious medical conditions. It’s important to remember that vomiting is a symptom, not a standalone illness. Many dog owners recognize regurgitation as a potential health concern, yet there may be gaps in understanding its implications. When dogs are seen throwing up white foam, especially on an empty stomach, it can indicate a need for food or gastrointestinal distress. Familiarizing yourself with your dog’s typical behavior and eating habits is vital in spotting when something might be amiss.
For example, dietary indiscretion is often a common trigger for nausea, and being aware of these patterns can empower owners to respond appropriately. Veterinarians highlight the significance of monitoring a dog throwing up white foam, particularly if the vomiting episodes persist or are accompanied by other concerning symptoms. By recognizing the subtleties of your dog’s health, you can ensure timely veterinary intervention, ultimately safeguarding their well-being. Remember, you are not alone in this journey; many pet owners share similar worries and experiences, and together we can navigate the challenges of pet care with compassion and understanding.

Identify Symptoms of Vomiting
When your beloved dog vomits, it’s essential to closely monitor any accompanying symptoms. You might notice signs such as:
- Lethargy
- Diarrhea
- Loss of appetite
- Unusual behavior
All of which can be concerning. Research shows that diarrhea is a common additional clinical sign, observed in 61 out of 99 dogs (61%). If you see your dog throwing up white foam, it could indicate nausea or an empty stomach, which calls for further observation. It’s important to remain vigilant for additional signs like:
- Abdominal pain
- Bloating
- Fever
As Craig B. Webb, PhD, DVM, DACVIM, wisely points out, “short-term or even occasional regurgitation is generally not linked with other abnormalities.” Keeping track of these symptoms can provide invaluable information to your veterinarian, helping them reach a quicker diagnosis. If your dog’s symptoms persist or worsen, don’t hesitate to consult your veterinarian; ensuring your dog’s health is of utmost importance.

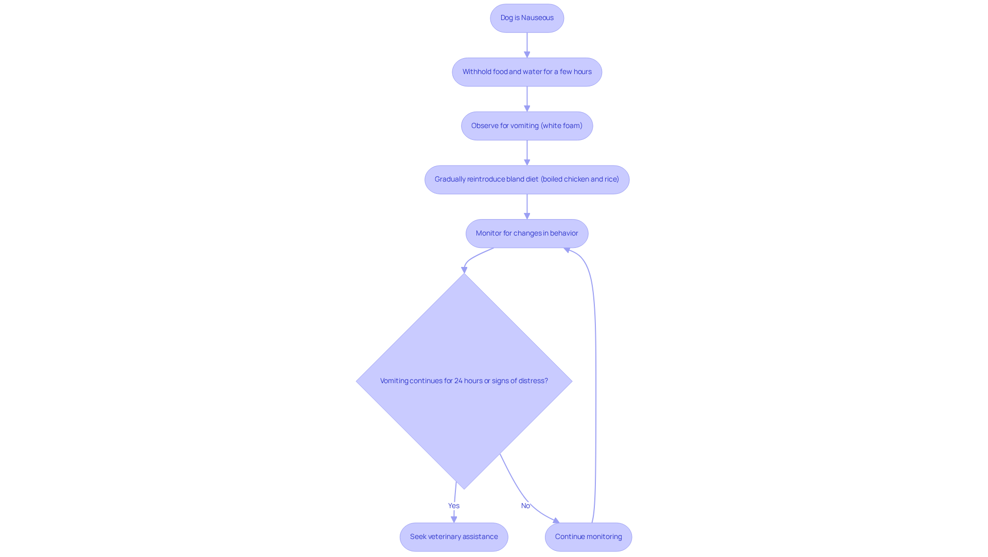
Take Immediate Action for Your Dog
When your beloved dog is feeling nauseous, it’s natural to worry. The first step is to withhold food and water for a few hours, allowing their stomach to settle. When dogs have an empty stomach, you might observe a dog throwing up white foam, which often occurs if they haven’t eaten for a while.
After this brief fasting period, you can gradually reintroduce a bland diet, like boiled chicken and rice, in small portions. It’s so important to keep a close eye on your furry friend for any changes in behavior or signs of additional sickness.
If vomiting continues for more than 24 hours or if your dog shows signs of distress, such as lethargy or abdominal pain, seeking veterinary assistance promptly is crucial. This proactive approach not only helps prevent more serious health issues but also ensures your pet’s well-being, allowing you both to find comfort and peace during this challenging time.

Explore Causes of Vomiting
It’s understandably distressing when our beloved dogs experience vomiting, such as when a dog throwing up white foam occurs, and there are numerous reasons this can happen. Often, it stems from eating mistakes, such as ingesting unsuitable objects like human food remnants or waste, which can lead to gastrointestinal discomfort. Research indicates that dietary indiscretion is a significant factor that can lead to a dog throwing up white foam, affecting dogs of all ages. Beyond this, infections, parasites, and serious health conditions like pancreatitis and kidney disease may also be present, which can result in a dog throwing up white foam. Additionally, stress and anxiety can trigger episodes of sickness, particularly in our more sensitive furry friends.
To help mitigate these risks, it’s essential for pet owners to focus on preventive measures. Maintaining a balanced diet is crucial; sudden changes in food can upset a dog’s stomach, so it’s best to make any dietary adjustments gradually over one to two weeks. Furthermore, creating a calm environment by reducing stressors can significantly lower the chances of nausea. Regular veterinary check-ups are vital for the early detection of hidden health issues, especially since conditions like pancreatitis and kidney disease can manifest through signs such as nausea. If your dog is throwing up white foam, it’s advisable to withhold food for several hours before gently introducing a small portion of a bland diet, like cooked chicken breast and rice, to support their recovery. By understanding these causes and implementing thoughtful preventive strategies, pet owners can better protect their cherished companions from gastrointestinal distress.

Consult a Veterinarian for Diagnosis and Treatment
If your dog’s vomiting persists or is accompanied by severe symptoms, it’s crucial to seek veterinary care. We understand how distressing this can be for you, as your pet’s well-being is always a top priority. A veterinarian will conduct a thorough examination and may recommend diagnostic tests, such as blood work and imaging, to uncover the underlying cause.
Common tests include:
- Basic blood tests, typically ranging from $80 to $200
- Imaging procedures like X-rays, costing between $150 and $250
These diagnostic tools are essential for determining the right treatment plan, which may involve medications, dietary adjustments, or other interventions tailored to your dog’s unique needs. For example, timely intervention can significantly enhance recovery outcomes. Early diagnosis of conditions like pancreatitis has led to effective management and improved health in many cases.
Remember, reaching out for veterinary help early is key to ensuring your dog’s well-being and can make a substantial difference in their prognosis. You’re not alone in this; we’re here to support you and your beloved pet every step of the way.

Conclusion
Understanding why your beloved dog may throw up white foam is crucial for every pet owner. This guide has offered a heartfelt overview of the potential causes, symptoms, and actions to take when faced with this distressing situation. Recognizing that vomiting is a symptom rather than a standalone illness empowers you to respond effectively and seek timely veterinary care when necessary.
It’s important to monitor your dog’s behavior and symptoms, such as lethargy or loss of appetite, which can indicate underlying health issues. Immediate actions, like withholding food and gradually reintroducing a bland diet, can help manage mild cases. However, if vomiting persists or severe symptoms arise, a visit to the veterinarian is essential for proper diagnosis and treatment, ensuring your dog’s health is prioritized.
Ultimately, being proactive and informed about your dog’s health can significantly impact their well-being. By understanding the causes of vomiting and implementing preventive measures, you can better protect your furry friend from gastrointestinal distress. Remember, when in doubt, consulting a veterinarian is the best course of action to safeguard your dog’s health and happiness.
