Can Dogs Eat Cranberries? Assess Benefits and Risks
Overview
As a pet owner, your concern for your dog’s well-being is truly commendable. It’s heartening to know that dogs can enjoy cranberries in moderation, as these little fruits are packed with nutritional benefits, including antioxidants and vitamins that can bolster their immune and urinary health. However, it’s essential to introduce cranberries gradually into their diet, keeping a watchful eye for any adverse reactions.
Remember, while these berries can be a delightful addition, excessive consumption can lead to issues, especially when considering processed products that may contain added sugars or harmful ingredients. Your furry friend deserves the best, and with careful monitoring, you can ensure that cranberries contribute positively to their health.
Introduction
In the journey to provide the best for our beloved canine companions, many pet owners find themselves exploring new and healthy options to enrich their dogs’ diets. Among the plethora of choices, cranberries emerge as a nutrient-dense fruit that can bring a variety of health benefits. Yet, introducing any new food into your dog’s diet requires a thoughtful approach; moderation and careful observation are essential to ensure a safe and positive experience.
This article gently guides you through the safety, nutritional advantages, and potential risks of feeding cranberries to dogs, offering vital insights for pet owners who wish to enhance their furry friends’ diets with care and responsibility. By learning how to incorporate this tart fruit safely and recognizing the signs of overconsumption, you will be well-equipped to make informed and loving dietary choices for your cherished pets.
Assess Cranberry Safety for Dogs
When considering if can dogs eat cranberries, it is important to note that cranberries can be a safe addition to your dog’s diet when offered in moderation, and it’s wonderful to explore options that promote your pet’s well-being. Both fresh and dried berries are acceptable, but it’s crucial to be mindful of items with added sugars or artificial sweeteners, particularly xylitol, which poses a significant risk to our furry friends. To keep your dog safe, introduce the berries gradually; start with a small quantity and watch closely for any adverse reactions. Some dogs may be sensitive to new foods, so being attentive to signs of digestive distress, such as diarrhea or vomiting, is essential.
A balanced diet is vital for your dog’s long-term health, and understanding whether can dogs eat cranberries can help you incorporate these red berries thoughtfully for a positive impact. A case study on berry supplements for dogs highlights their potential benefits for urinary health, but it also underscores the importance of consulting a veterinarian for guidance on suitable brands and dosages. As Victoria Lynn Arnold, a freelance writer, wisely advises, “Talk with your vet about which brand they recommend and if they think this is a good idea for your dog.” This expert advice can be a comforting resource when considering dietary changes for your beloved pet.
Veterinarians consistently recommend discussing dietary choices with your pet’s healthcare provider to determine the best approach tailored to your dog’s specific needs. It’s important to be aware that excessive consumption of this fruit can lead to symptoms like diarrhea, vomiting, lack of appetite, lethargy, and abdominal discomfort, emphasizing the need for moderation. As we look to the future, dog food safety statistics in 2025 continue to highlight the significance of careful ingredient selection, reminding us that we should consider whether can dogs eat cranberries, as they should be fed with thoughtfulness and care.

Understand Nutritional Benefits of Cranberries
Cranberries are truly a powerhouse of nutrition for our beloved dogs, leading many to wonder, can dogs eat cranberries, as they are brimming with antioxidants, vitamins C, E, and K, along with dietary fiber. These vital nutrients play an essential role in boosting your dog’s immune system, supporting urinary tract health, and aiding digestion. The antioxidants found in these berries are particularly beneficial, as they combat free radicals that can lead to inflammation and various health concerns. Research indicates that when considering if can dogs eat cranberries, incorporating these delightful fruits into your dog’s diet can enhance overall well-being when offered in moderation. For those seeking convenience, freeze-dried berry powder retains the same nutrients as fresh fruit, making it an excellent choice for pet owners.
When introducing cranberries, experts suggest starting with just 1-2 berries per day, ensuring they are sliced into smaller pieces to prevent choking. This thoughtful approach allows you to safely introduce this nutritious fruit, enriching your dog’s diet with essential vitamins and antioxidants. Additionally, it’s wise for pet owners to consider having a pet insurance plan to cover any potential health issues that may arise from dietary changes, providing peace of mind as you explore new foods for your furry friend. By taking these steps, you can nurture your dog’s health while fostering a deeper bond through shared care and attention.
Identify Risks of Feeding Cranberries to Dogs
When discussing whether can dogs eat cranberries, it’s important to note that they can be a safe snack for your beloved pets when offered in moderation; however, it’s crucial to be aware of the potential dangers of overfeeding. Excessive consumption may lead to digestive issues, such as an upset stomach, diarrhea, or vomiting. A study has highlighted that digestive problems are quite common among canines, with gastrointestinal disturbances being a frequent concern for pet owners like you. There was even one recorded case of a dog experiencing both vomiting and diarrhea, which represents a prevalence of 0.04% among diseased cases. While this statistic might seem minimal, it underscores the importance of closely observing your pet’s reactions to new foods. Even infrequent issues can indicate possible health risks. Additionally, cranberries have a sour taste, which can exacerbate conditions in animals prone to urinary tract stones. Veterinarians, including Dr. Chyrle Bonk, emphasize the need for caution about whether can dogs eat cranberries, noting that dried berries are often mixed with other dried items, such as raisins, which can be harmful to dogs. Therefore, it’s essential to ensure that cranberries are the only snack being provided.
Research into canine health concerns reveals that digestive issues are just one part of a broader array of challenges faced by dogs. In addition to gastrointestinal problems, dermatological issues were found to be the second most common concern, with a prevalence of 27.9%. This connection highlights the importance of consulting with your veterinarian before introducing new foods, especially if your dog has any pre-existing medical conditions. By prioritizing veterinary advice, you can better navigate the complexities of your dog’s diet and overall health, ensuring that they receive the best possible care.
Implement Safe Feeding Practices for Cranberries
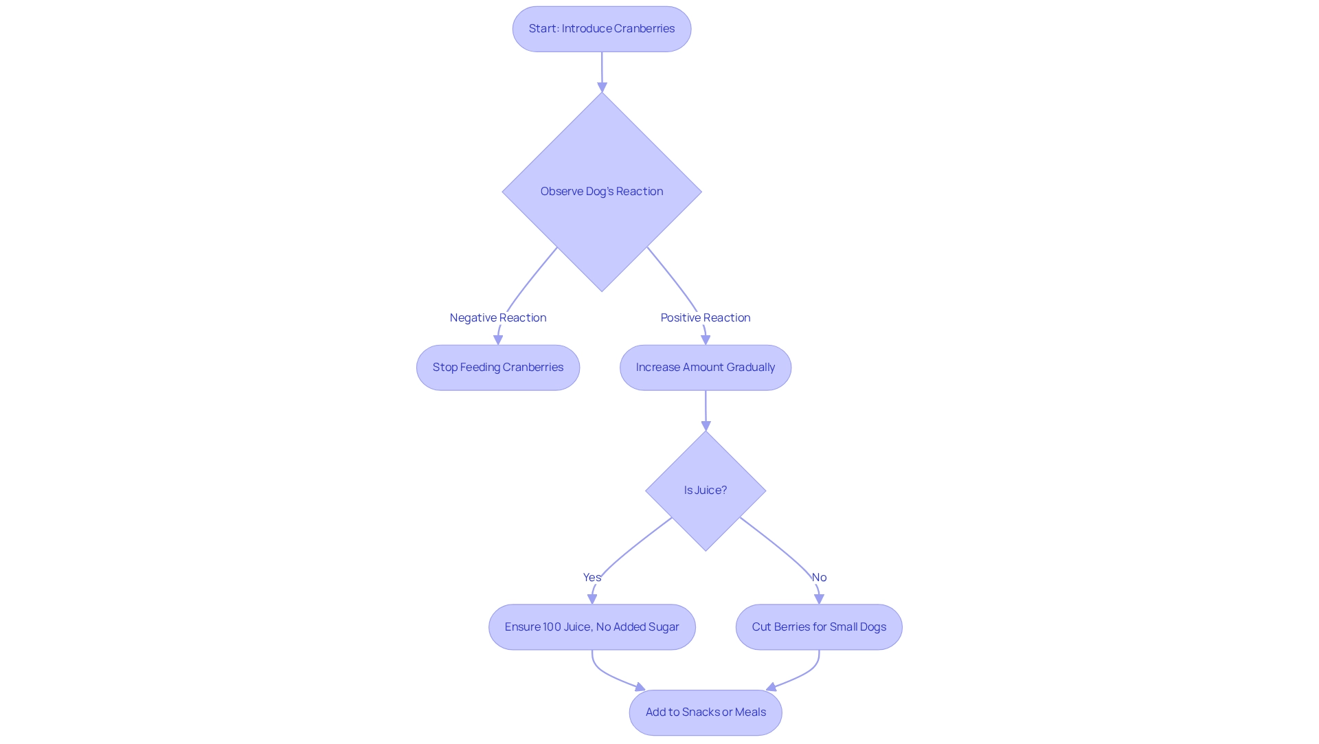
To thoughtfully incorporate these delightful berries into your dog’s diet and determine if can dogs eat cranberries, begin with just one or two fresh ones and carefully observe your dog’s response. If your furry friend shows no negative effects, you can gently increase the amount, but it’s best to keep it to a small number of berries a few times a week, considering if can dogs eat cranberries.
It’s crucial to avoid products made from berries that contain added sugars or preservatives, as these can pose risks to our beloved canines, raising the question of can dogs eat cranberries. As MetLife Pet Insurance wisely advises, if you opt for juice, ensure it’s 100% juice made from cranberries with no added sugar, especially if you’re wondering can dogs eat cranberries.
For our smaller dogs, always cut berries in half to prevent any choking hazards. If your dog enjoys berries, you may ask, can dogs eat cranberries, and consider adding them to homemade dog snacks or mixing them into their usual meals to enhance both taste and nutrition.
It’s important to remember that when introducing new items, such as cranberries, one should do it with care, and closely monitoring your dog’s reaction is vital for safe feeding practices, particularly to determine if can dogs eat cranberries. Notably, a study found that Salmonella spp. raises the question of whether can dogs eat cranberries or VTEC contaminations were not detected, reinforcing the safety of cranberries and leading to the inquiry, can dogs eat cranberries when introduced properly?
Additionally, a case study highlighted how the type of food can influence bowl hygiene, reminding us that the kind of food we choose should be thoughtfully considered in our pet feeding guidelines.

Conclusion
Cranberries can be a delightful and nutritious addition to your beloved dog’s diet, offering numerous health benefits when introduced thoughtfully and in moderation. These little berries are rich in essential vitamins and antioxidants that support the immune system and promote urinary tract health, which can be so important for our furry friends. However, as caring pet owners, we must approach this fruit with care. Starting with small amounts and monitoring for any adverse reactions is crucial to ensuring a safe and positive experience for your dog.
While cranberries can provide valuable nutrients, it is essential to be aware of potential risks associated with overconsumption. Digestive issues, including upset stomach and diarrhea, can arise if dogs are fed excessive quantities. Additionally, the acidity of cranberries may pose risks for dogs with specific health conditions, such as urinary tract stones. Consulting with a veterinarian before introducing cranberries into your dog’s diet is a vital step in safeguarding their health and well-being.
Incorporating cranberries can be done safely by adhering to recommended feeding practices, such as selecting fresh or freeze-dried options without added sugars. By being mindful of quantity and observing your dog’s reactions, you can enhance your furry companion’s diet while minimizing risks. Ultimately, the journey of enriching your dog’s diet with cranberries should be guided by moderation, informed choices, and professional advice, ensuring a happy and healthy life for your beloved pet.
