Can Dogs Eat Pineapple? A Step-by-Step Guide for Pet Owners
Overview
As a loving pet owner, you want to ensure that your furry friend enjoys a safe and healthy diet. It’s comforting to know that dogs can eat pineapple, but it’s important to do so in moderation. Fresh, properly prepared pineapple can be a delightful treat when introduced gradually, allowing you to monitor for any adverse reactions.
Remember:
- Avoid canned pineapple due to added sugars.
- Always ensure that the tough skin and core are removed.
By observing your dog’s health after introducing this fruit, you can help prevent any digestive issues, ensuring that your beloved companion thrives.
Introduction
Many pet owners find themselves wondering if their beloved dogs can enjoy pineapple, especially with its vibrant sweetness and nutritional benefits. It’s heartwarming to consider that pineapple can indeed be a safe and delightful treat for dogs when introduced properly. However, it’s essential to be aware of the considerations that come with it.
What steps can we take to ensure that this tropical fruit is a healthy addition to our dogs’ diets?
How can we navigate the potential risks associated with it?
This guide explores the essential aspects of feeding pineapple to dogs, highlighting its nutritional advantages while addressing safety precautions and monitoring techniques, all with the well-being of our furry friends in mind.
Assess Pineapple’s Safety for Dogs
Before introducing this delightful fruit into your dog’s diet, it’s vital to ensure that you know if a dog can eat pineapple safely. We understand how much you care about your furry friend’s well-being. When considering if a dog can eat pineapple, it’s important to note that it can be a safe treat for dogs when offered in moderation, but caution is advised.
- Avoid canned varieties, as they often contain added sugars and preservatives that could be harmful.
- Instead, choose fresh pineapple that is peeled and cut into small, manageable pieces to prevent any choking hazards.
It’s crucial to remember that the tough outer skin and core should never be given to dogs, as these can lead to digestive blockages. Your dog’s health is our priority, and if you have any concerns about their diet, please consult your veterinarian. They can provide the guidance you need to ensure your beloved pet enjoys a safe and healthy treat.

Evaluate Nutritional Benefits and Risks
You may wonder, can dogs eat pineapple, as it can be a delightful treat for your furry friend, being rich in vitamins and minerals like vitamin C, manganese, and dietary fiber. These nutrients can play a supportive role in your dog’s immune system and digestive health. However, it’s important to be mindful that pineapple also contains natural sugars. If consumed in excess, these sugars could lead to gastrointestinal upset, which can be concerning for any pet owner.
We understand that monitoring your dog’s overall sugar intake is crucial, especially if they are prone to obesity or diabetes. It’s a delicate balance, and we empathize with your desire to keep your pet healthy and happy. Always introduce this fruit gradually to assess if your dog can eat pineapple and avoid any adverse reactions. This gentle approach allows you to observe how your dog responds, ensuring their well-being is prioritized. Remember, you’re not alone in this journey; many pet owners share similar concerns, and together we can navigate the best choices for our beloved companions.

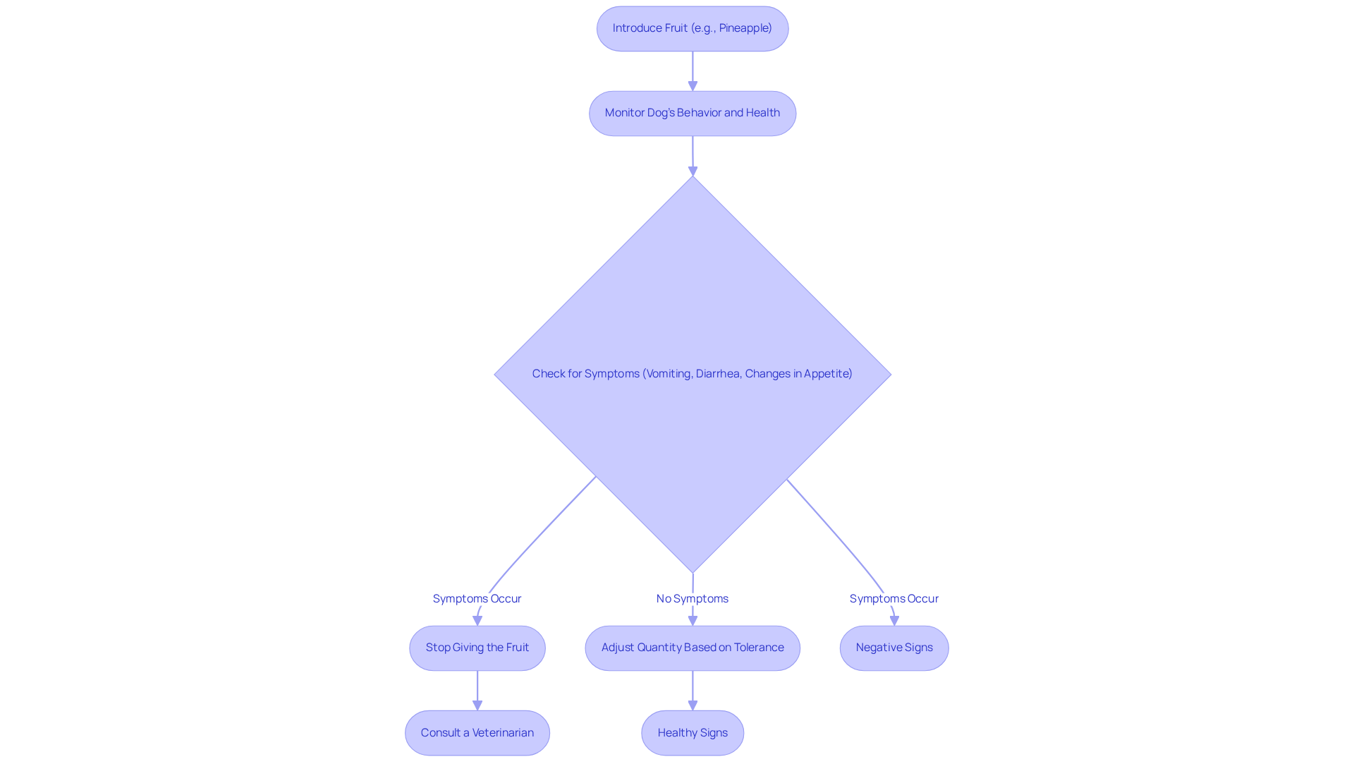
Implement a Step-by-Step Introduction Process
Introducing pineapple to your beloved dog can be a delightful experience, and it’s important to approach it with care. Start small by offering a tiny piece of fresh fruit, about the size of a pea, to gauge your dog’s reaction. This initial step allows you to see how your furry friend responds to this new treat.
After feeding, take a moment to observe your dog for any signs of digestive upset, such as vomiting or diarrhea, for at least 24 hours. This vigilance shows your commitment to their health and well-being. If your dog seems perfectly fine, you can gradually increase the amount to a few small pieces over several days while observing if they can eat pineapple safely.
Always remember to cut the fruit properly—peeling it and slicing it into bite-sized pieces is essential to prevent choking. Your dog’s safety is paramount, and these small actions can make a significant difference. Additionally, you should consider if they can eat pineapple as an occasional delight rather than making it a regular part of their diet. This approach helps maintain a balanced intake and keeps mealtime exciting.
By following these gentle steps, you’re not just introducing a new fruit; you’re showing love and thoughtfulness in your pet care routine. Your dog deserves the best, and with your attentive care, they can enjoy pineapple in a safe and enjoyable way.

Monitor Your Dog’s Reaction and Adjust Accordingly
After introducing fruit into your dog’s diet, it’s essential to monitor their behavior and health closely. You might feel concerned about any signs of allergies or digestive issues, which can manifest as vomiting, diarrhea, excessive gas, or changes in appetite.
For example, Bella, a beloved French bulldog, faced significant health challenges due to dietary changes, underscoring the importance of attentive monitoring. If you notice any of these symptoms, it’s best to stop offering that fruit immediately and consult your veterinarian for guidance.
As veterinary specialist Andrea Petrelli wisely advises, “Being attentive to your pet’s reactions is essential when introducing new foods to ensure their safety and well-being.”
Adjust the quantity of pineapple based on your dog’s individual tolerance, as it’s important to understand how much a can dog eat pineapple without causing adverse effects. By remaining vigilant, you can create a safe and enjoyable dietary experience for your furry friend, ensuring their well-being is always prioritized.

Conclusion
Introducing pineapple into a dog’s diet can be a rewarding experience, provided it is done with care and consideration. This guide emphasizes the importance of ensuring that pineapple is safe for dogs, highlighting that fresh, properly prepared pineapple can be a delightful and nutritious treat when given in moderation. Understanding the potential risks, such as digestive issues and the presence of natural sugars, is crucial for maintaining your dog’s health.
Throughout the article, we discussed key points that resonate with every loving pet owner, including the nutritional benefits of pineapple, such as its vitamins and minerals that support immune and digestive health. The step-by-step introduction process, along with the necessity of monitoring your dog’s reactions, reinforces the idea that a thoughtful approach is essential when adding new foods to their diet. By taking these precautions, you can create a safe and enjoyable experience for your furry friend.
Ultimately, the well-being of your dog is paramount, and being informed about what they can safely eat is a vital part of responsible pet ownership. Careful observation and gradual introduction of pineapple can lead to a happy and healthy addition to your dog’s treats. Embrace this opportunity to enrich your dog’s diet, but always prioritize their safety and comfort by consulting with a veterinarian when in doubt.
