Are Grapes Bad for Dogs? Understanding the Risks and Symptoms
Overview
As a loving pet owner, it’s heart-wrenching to learn that grapes can be harmful to our beloved dogs. Even small amounts can lead to severe health issues, including acute kidney failure. This is a serious concern that can evoke feelings of anxiety and fear for many of us.
The symptoms of grape toxicity, such as:
- Vomiting
- Lethargy
- Dehydration
are distressing to witness, and the unpredictability of how different dogs may react only adds to our worry. It’s crucial for pet owners to understand the importance of keeping these fruits away from their furry friends entirely. By being vigilant and informed, we can protect our pets and ensure they lead healthy, happy lives.
Introduction
The dangers that can hide in seemingly harmless snacks are truly alarming, especially when it comes to the health of our cherished pets. Grapes and raisins, often perceived as healthy treats, have been associated with serious health risks in dogs, including acute kidney failure that can occur within just two days of ingestion.
As devoted pet owners navigate the complexities of canine nutrition, it’s natural to wonder: how can such a common fruit pose such a significant threat? Recognizing the risks, understanding the symptoms, and knowing the necessary precautions are vital for safeguarding the well-being of our furry companions.
Understanding Grape Toxicity in Dogs
It’s heartbreaking to think that even a single grape or raisin could be fatal, highlighting the concern of whether grapes are bad for dogs, as they pose a serious threat to our beloved canine companions. Research has revealed that these fruits can lead to severe health complications, including acute kidney failure, which may develop within just 48 hours after ingestion. The unpredictability of how different dogs react to these fruits is particularly alarming; some may show distress after consuming just a few pieces, while others might consume larger amounts without immediate symptoms. This uncertainty underscores the necessity for pet owners to completely avoid offering these fruits to their furry friends.
The toxicity of grapes and raisins is believed to stem from oxidative stress and damage to renal tubular cells, which can ultimately compromise kidney function. A recent analysis from 2024 highlighted the troubling link between fruit consumption and health issues in dogs, yet the specific variety or quantity that triggers toxicity remains unclear. Disturbingly, the most common finding in affected dogs is proximal renal tubular necrosis, with some cases showing an accumulation of an unknown golden-brown pigment in renal epithelial cells. Symptoms that may arise after ingestion can include:
- Loss of appetite
- Lethargy
- Vomiting
- Diarrhea
- Abdominal pain
- Signs of dehydration
Given these serious implications, it is crucial for pet owners to understand the risks associated with these fruits, particularly the question of whether grapes are bad for dogs, as many may not realize that seemingly harmless foods can pose such dangers. If your dog has ingested grapes or raisins, please don’t hesitate to contact a veterinarian right away. The American Kennel Club emphasizes that “fruits like raisins are recognized to be extremely harmful to canines, although studies have not yet identified precisely which element in the fruit leads to this response.” Therefore, it is vital for pet owners to stay vigilant and prioritize their pets’ safety by steering clear of these fruits altogether.

Identifying Symptoms of Grape Poisoning
As a devoted pet owner, it’s heart-wrenching to think about the potential dangers our furry friends might face. Signs of berry toxicity in canines can emerge within 12 to 24 hours after they consume harmful berries, often starting with distressing digestive issues like vomiting, diarrhea, and a noticeable decrease in appetite. As this troubling condition progresses, you may notice your beloved dog becoming lethargic, experiencing dehydration, increased thirst, and reduced urination—these are serious signs that could indicate potential kidney failure.
In more severe cases, the situation can escalate, leading to tremors, seizures, or even coma. This highlights how critical it is to remain vigilant and attentive to our pets’ needs. If you suspect your dog has ingested grapes, it’s essential to monitor them closely for any signs of distress, as you may wonder, are grapes bad for dogs? Immediate veterinary care is crucial if symptoms develop, as early intervention can significantly improve outcomes for your furry companion.
Treatment options may include:
- Inducing vomiting
- Administering activated charcoal to limit toxin absorption
Recognizing these symptoms not only facilitates prompt treatment but also underscores the importance of educating ourselves as pet owners about the risks associated with certain foods. Remember, you are not alone in this journey; we are all part of a caring community that prioritizes the well-being of our pets.

Preventive Measures for Pet Owners
Preventing fruit poisoning is a heartfelt concern for many pet owners, and it all begins with education and awareness. It’s crucial for you to understand if grapes are bad for dogs and the dangers that raisins pose to your furry friends. Keeping these foods out of reach is a simple yet effective step you can take. Moreover, sharing this vital information with family members and guests is essential, as it helps to prevent the risks associated with feeding pets human food, especially items that are known to be toxic.
Creating a safe environment for your pets is another important aspect. Consider designating specific areas for pet food and treats, ensuring that harmful substances are kept at bay. This thoughtful approach not only protects your pets but also brings peace of mind to you as a loving pet owner. Regular veterinary check-ups are invaluable, too; they allow you to monitor your pet’s health and receive guidance on safe dietary practices. By embracing these compassionate steps, you can significantly reduce the risk of fruit poisoning and foster a safer, healthier environment for your beloved companions.

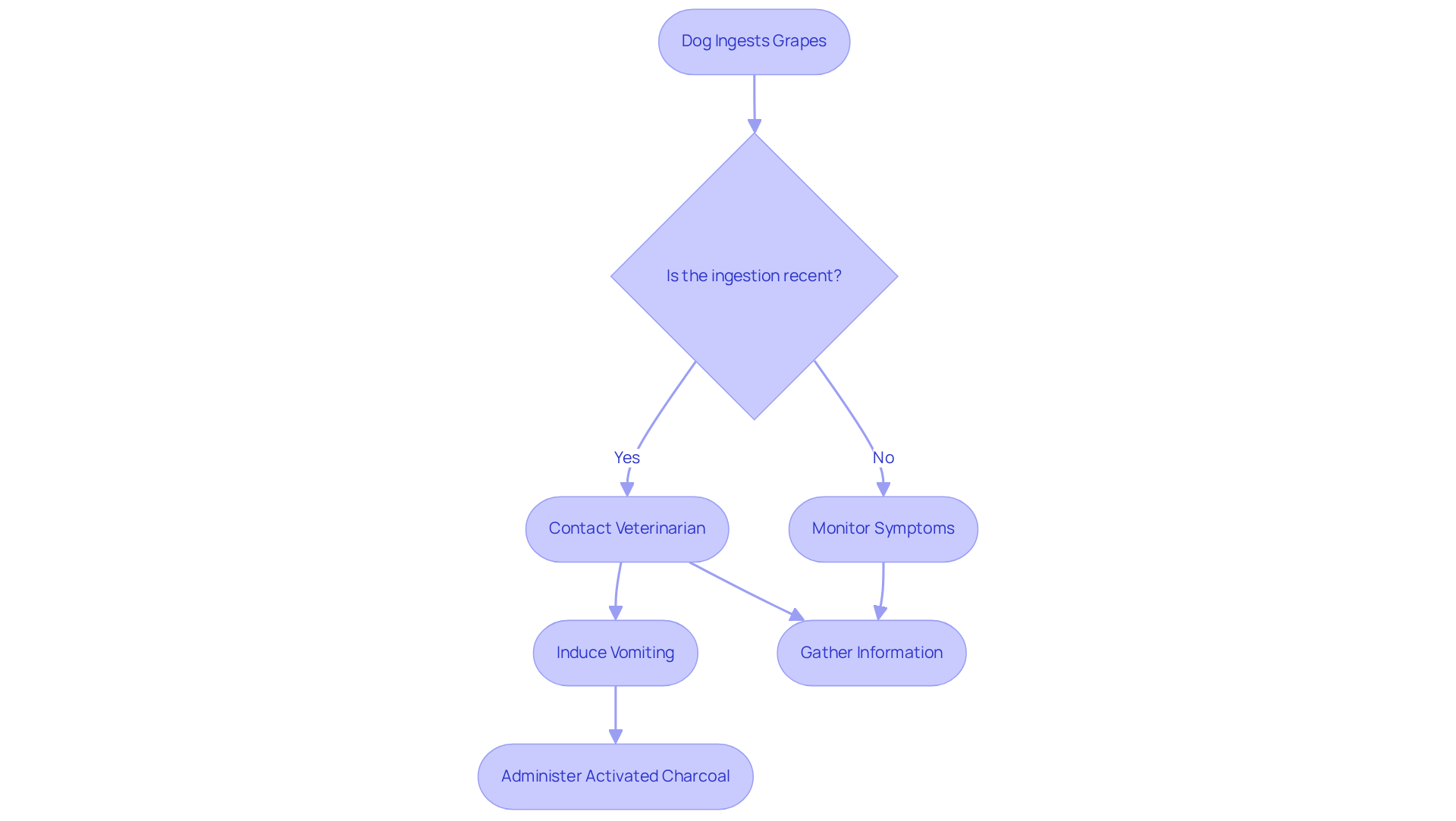
What to Do If Your Dog Ingests Grapes
If you suspect that your beloved dog has consumed these fruits, it’s vital to act quickly. All varieties, in any amount, can be extremely harmful to dogs, and your immediate response can make a difference. Reach out to your veterinarian or an emergency animal clinic right away for guidance. Depending on when your dog ingested the fruit, the veterinarian may suggest inducing vomiting to prevent toxins from being absorbed. If it has only been a few hours since ingestion, this could be an effective step to take. Additionally, your veterinarian may recommend administering activated charcoal to help limit further absorption of the toxin.
Providing your veterinarian with as much information as possible is crucial. Be ready to share details about the quantity of fruit ingested and the time it occurred. Symptoms of berry poisoning, like vomiting, diarrhea, and loss of appetite, can take up to 24 hours to manifest. Therefore, your prompt action can significantly enhance the likelihood of a favorable outcome for your furry friend.
Moreover, it’s important to share information about the dangers of certain fruits with family and friends to prevent such incidents in the future. If you believe your dog has eaten grapes or raisins, please contact your veterinarian as soon as possible to discuss if grapes are bad for dogs. Remember, you are not alone in this; many pet owners share your concerns, and together we can ensure the safety and well-being of our cherished companions.

Conclusion
Grapes and raisins can pose significant risks to our beloved dogs, with the potential for severe health complications arising even from small amounts. As pet owners, it’s essential to understand the dangers these fruits present, especially since grape toxicity can lead to acute kidney failure and other serious symptoms that can cause distress to both pets and their families.
Recognizing the symptoms of grape poisoning—such as vomiting, lethargy, and dehydration—is crucial. If ingestion occurs, immediate veterinary care is vital. We must take preventive measures, like keeping grapes out of reach and educating others about their dangers, to safeguard our furry companions. These steps are not just precautions; they are acts of love that every dog owner should embrace to ensure their pet’s safety.
Ultimately, awareness and vigilance are paramount in protecting our pets from potential harm. By prioritizing education on the risks associated with grapes and taking proactive measures, we can create a safer environment for our furry friends. Remember, protecting a pet from grape toxicity goes beyond mere knowledge—it’s an ongoing commitment to their health and well-being, one that reflects our deep care for their lives.
