Can Dogs Have Peppers? Understanding Benefits and Risks
Overview
As a loving pet owner, you may wonder about the safety of various foods for your furry friend. It’s comforting to know that sweet bell peppers can be a safe and nutritious treat for dogs when offered in moderation. These vibrant vegetables are packed with essential vitamins and minerals that can greatly benefit your dog’s health.
However, it’s important to note that while sweet varieties like red, green, yellow, and orange peppers are low in calories and nutritious, spicy peppers should be avoided due to potential digestive issues. This highlights the significance of careful preparation and monitoring for any adverse reactions, ensuring that your beloved pet enjoys their meals safely.
Always remember, your attentiveness to their dietary needs is a vital part of their well-being.
Introduction
Peppers, with their vibrant colors and diverse flavors, hold a special place not only in our diets but also in the hearts of pet owners who ponder their suitability for dogs. As the nutritional benefits of sweet varieties, such as red and yellow peppers, gain recognition, many caring guardians find themselves wondering: can these colorful additions truly enhance their furry friends’ meals? Yet, the potential risks associated with spicy peppers and digestive sensitivities stir up important concerns. Can our beloved dogs enjoy the benefits of peppers without facing adverse effects? This exploration of the balance between safety and nutrition offers essential insights for any devoted pet guardian, addressing the heartfelt desire to provide the best for our companions.
Understanding Peppers: Types and Characteristics
Peppers, part of the Capsicum genus, come in a delightful array of types, including both sweet and hot varieties. For many pet owners, the sweet varieties, often found in vibrant shades of green, red, yellow, and orange, hold a special appeal. Each color not only brings its unique flavor profile but also offers distinct nutritional benefits. For instance, red capsicums, the ripest of the bunch, boast the highest levels of vitamins A and C. A mere 100 grams of sautéed red capsicum can provide over 30% of the Daily Reference Values (DRVs) for vitamin C, which is essential for supporting a dog’s immune system and overall health. Barbie Cervoni, a registered dietitian, shares that “red bell fruits seem to lower cardiovascular risk by exerting powerful antioxidant effects—the antioxidants in the sweet variety temper the activity of free radicals that cause cellular damage.”
On the other hand, green capsicums, harvested earlier, possess a slightly bitter flavor and lower nutrient levels. It’s important to note that spicy varieties, such as jalapeños and cayenne, contain capsaicin, which can be harmful to our canine friends, leading to gastrointestinal distress or irritation, thus prompting the question of whether can dogs have peppers. The question of can dogs have peppers arises, as some dogs may experience digestive symptoms like gas from consuming red capsicums, although this is more commonly associated with the green varieties. Thankfully, bell fruit food allergies are quite rare, offering peace of mind to pet owners who wish to include these nutritious options in their dogs’ diets. Understanding these differences is vital for those who want to safely incorporate vegetables into their pets’ meals, ensuring a happy and healthy life for their beloved companions.

Nutritional Benefits and Risks of Bell Peppers for Dogs
When considering your dog’s diet, you might wonder, can dogs have peppers, as bell vegetables can be a wonderful and nutritious addition, offering a variety of essential vitamins and minerals. Packed with vitamins A, C, and E, these vegetables support immune function, skin health, and overall well-being, which is so important for our furry friends. It’s heartening to know that organic sweet capsicum contains higher levels of vitamin C, carotenoids, and phenols compared to non-organic varieties, making them a healthier choice for your beloved pet.
Moreover, the vibrant colors of these vegetables not only catch the eye but are also low in calories and high in fiber, making them a fantastic snack option for dogs, especially for those who need to maintain a healthy weight. For small dogs, a quarter of a sweet vegetable is typically sufficient, while larger dogs can enjoy half. However, it’s essential to remember to feed sweet vegetables in moderation. Too much can lead to digestive upset, including symptoms like diarrhea or vomiting, which can be concerning for any pet guardian.
As you introduce sweet vegetables into your dog’s diet, keep a watchful eye for any negative reactions. It’s always wise to consult with a veterinarian before making any changes to ensure your pet’s safety and health, particularly if they have allergies. Dogs sensitive to Birch Pollen or Mugwort may be at a higher risk of reactions, so it’s better to be cautious.
Sweet vegetables should complement, not dominate, your dog’s diet. They can be stored for up to three weeks without losing their beneficial qualities, providing you with flexibility. When considering if can dogs have peppers, it’s important to note that all hues of sweet capsicum—green, red, yellow, and orange—are safe for dogs to enjoy in moderation. By taking these steps, you can ensure that your furry companion enjoys the benefits of a varied and nutritious diet, contributing to their happiness and health.

Safe Preparation and Serving Methods for Dogs
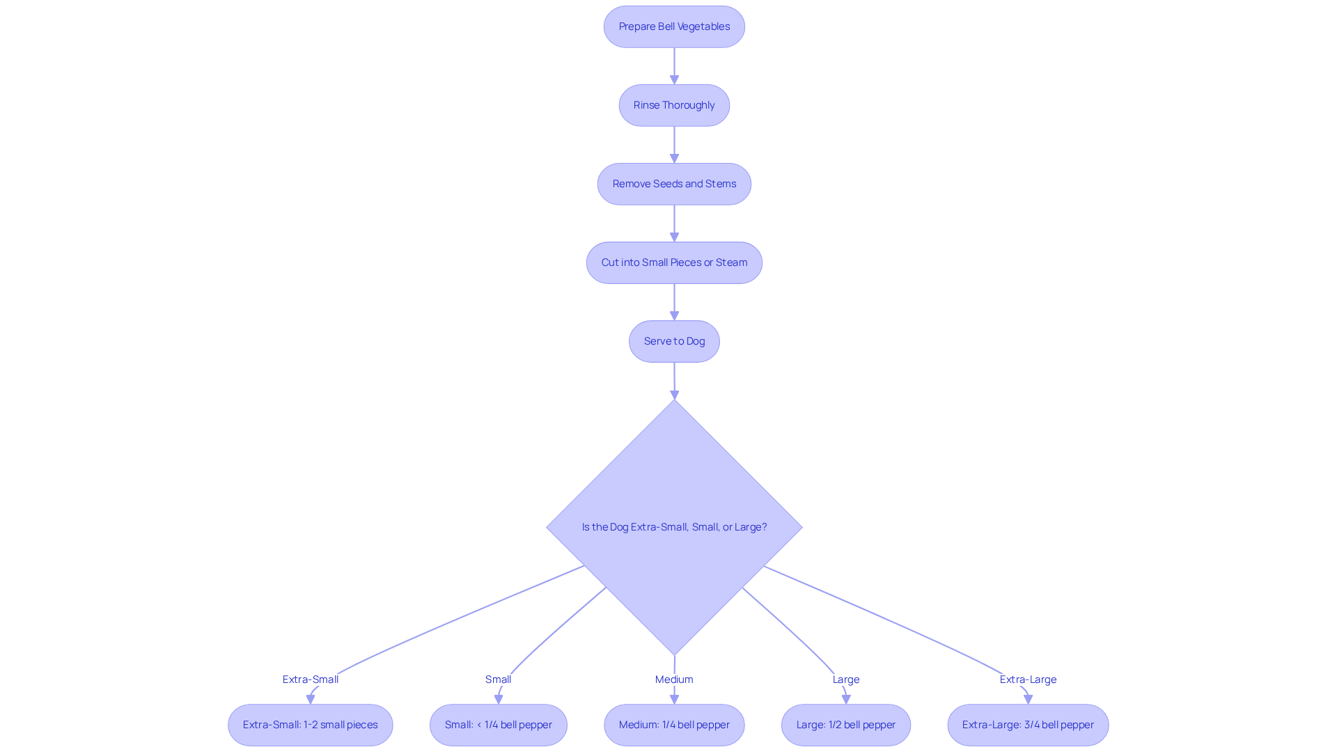
When it comes to preparing bell vegetables for your beloved pets, it’s essential to approach the process with care and consideration. Start by rinsing these vibrant veggies thoroughly to remove any pesticides or impurities that could affect your furry friend’s health. Remember to remove the seeds and stems, as these parts can pose a choking hazard. You can serve bell vegetables raw, cut into small, manageable pieces, or lightly steamed to soften their texture, making them easier for your canine companion to chew and digest.
It’s crucial to avoid adding any seasonings, oils, or spices, as these can be harmful to pets. Dr. Carly Fox, a senior veterinarian, wisely advises, “You should never add seasoning or salt to the vegetables or feed your pet those that have been mixed with onions or garlic, as those ingredients are harmful to pets.”
As you introduce these nutritious vegetables into your dog’s diet, do so gradually, allowing you to observe any potential negative reactions. For portion recommendations:
- Extra-small canines (2-20 pounds) can enjoy one or two small pieces.
- Small canines (21-30 pounds) should have less than one-quarter of a sweet vegetable.
- Large canines (51-90 pounds) can safely consume approximately half of a standard-sized vegetable.
By adhering to these thoughtful preparation techniques, you can ensure that your dog can have peppers safely and relish the health benefits of sweet peppers, particularly the red varieties, which boast the highest concentration of vitamins and antioxidants.
It’s also important to remember that while bell peppers are safe for your pets, when asking if can dogs have peppers, spicy peppers like jalapeños should be avoided, as they can lead to digestive upset. Your commitment to your pet’s well-being shines through in these careful choices.

Conclusion
Incorporating peppers into a dog’s diet can be both beneficial and enjoyable, especially when pet owners are mindful of the types of peppers and the associated risks. Sweet bell peppers, rich in essential vitamins and low in calories, can enhance a dog’s nutritional intake, supporting their immune system and overall health. However, it’s important to approach this with caution, particularly regarding spicy varieties, which may lead to gastrointestinal distress.
This article highlights the distinct nutritional benefits of different pepper types, with a special emphasis on sweet bell peppers, particularly the vibrant red ones, which are packed with vitamins A and C. Safe preparation methods—such as removing seeds and avoiding harmful seasonings—are crucial to ensure that dogs can enjoy these vegetables without adverse effects. It’s always wise to monitor for any negative reactions and consult with a veterinarian before introducing new foods.
Ultimately, when thoughtfully included, bell peppers can contribute positively to a dog’s health. By understanding the characteristics and proper serving methods of these vegetables, pet owners can provide their furry friends with a varied and nutritious diet. Embracing this knowledge not only promotes a healthier lifestyle for pets but also strengthens the bond between them and their caregivers through shared healthy habits. Together, we can ensure that our beloved companions thrive and enjoy the benefits of a balanced diet.
