Train Your Dog to Use Stairs for Bed: A Step-by-Step Guide
Overview
This article offers a compassionate step-by-step guide on training your dog to navigate stairs, highlighting how crucial this skill is for their safety and overall well-being. We understand that as a pet owner, your heart is always in the right place, wanting the best for your furry friend.
The techniques outlined are designed to build your dog’s confidence with patience and love:
- Treat luring
- Gradual exposure to the stairs
We also recognize that challenges may arise during training, but remember, every small victory counts. By fostering a nurturing environment, you can help your dog feel secure and supported throughout this process.
Introduction
Teaching a dog to navigate stairs is more than just a practical skill; it’s a heartfelt opportunity to enhance their overall well-being and confidence. By learning to use stairs, dogs can experience greater independence, engage in physical activity, and avoid the risks associated with jumping or falling, which can be a source of worry for many pet owners.
However, the journey of training a dog to master this essential task can present challenges, leaving many wondering how to effectively guide their furry friends through this process. This article offers a compassionate, step-by-step approach to dog stair training, providing valuable insights and techniques to ensure that both pets and their owners can conquer the stairs together, fostering a deeper bond in the process.
Understand the Importance of Dog Stairs Training
Teaching your dog to navigate steps is essential for their overall well-being. It’s not just about helping them move confidently through their environment; it’s about encouraging physical activity, which plays a vital role in maintaining a healthy weight and muscle tone.
Imagine the worry of your beloved pet facing the risk of injury from jumping or falling—step training can be a gentle solution to prevent such accidents. For older dogs or those with mobility challenges, using steps can significantly enhance their quality of life, allowing them to reach their favorite spots without needing assistance.
Recognizing these benefits might inspire you to embark on this important training journey, ensuring your furry friend enjoys a more fulfilling life.
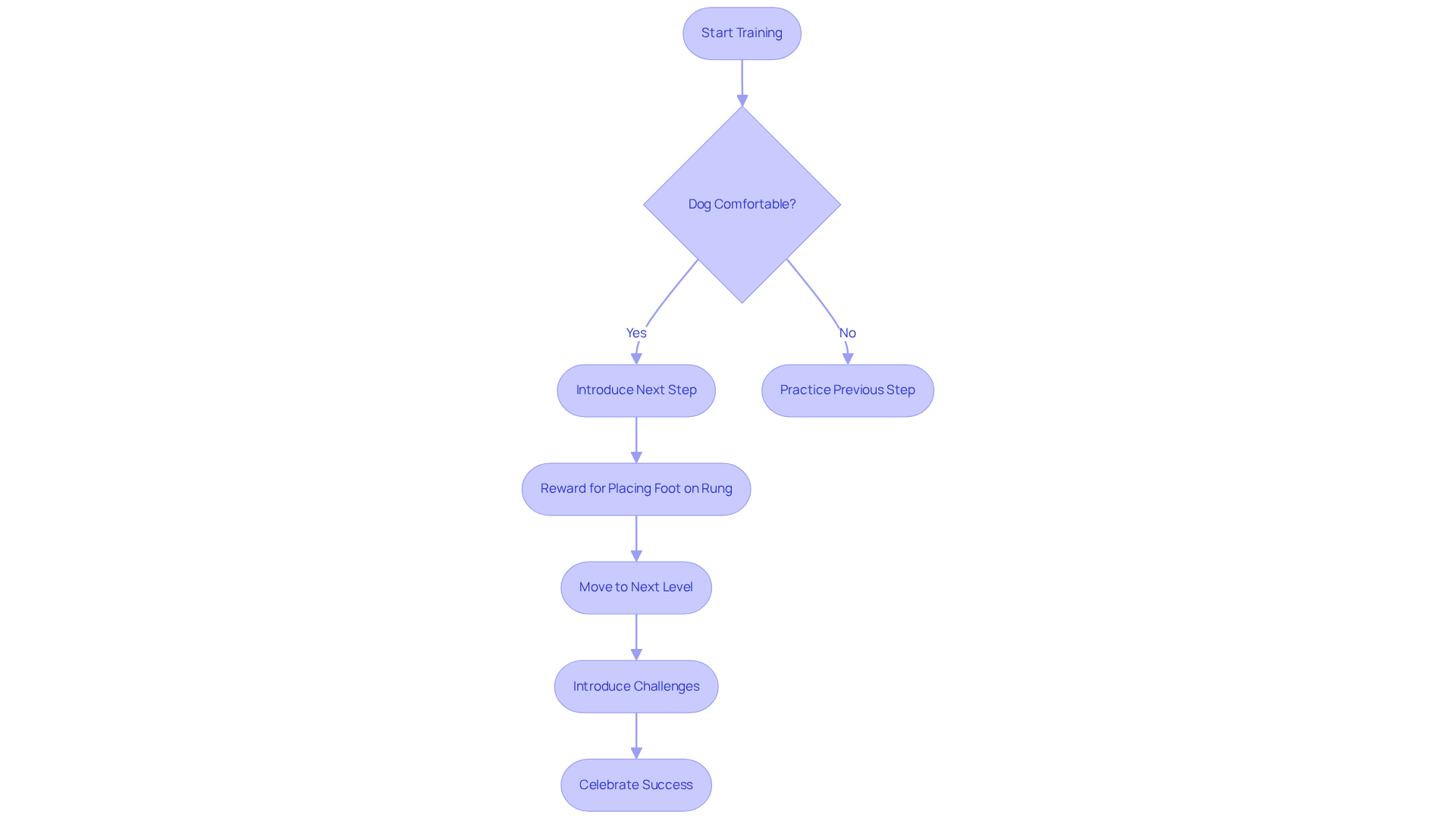
Begin Training with Treat Luring Techniques
Teaching your dog to navigate steps can be a heartwarming experience, and it all begins with a few of their favorite treats. Position yourself at the bottom of the stairs, calling your beloved companion to you. As they approach, use a treat to gently entice them toward the first step. Encouraging them with a warm verbal cue like ‘up’ or ‘climb’ can make this moment feel special. When they place their foot on that initial rung, reward them promptly with the treat—this reinforces their bravery.
Continue this nurturing approach, gradually guiding them up the stairs one step at a time. It’s crucial to ensure that your dog feels comfortable and safe throughout this process; never rush them. If they hesitate, take a moment to pause and allow them to explore at their own pace. Remember, this journey is about building trust and confidence, and every small victory deserves celebration.

Progress Through Gradual Steps and Challenges
Once your dog feels comfortable with the initial phase, gently introduce the next step. Using the same treat luring technique, reward them for placing their foot on the second rung. Continue this approach, moving one level at a time.
If your dog displays signs of hesitation or fear, it’s important to take a step back and allow them to practice on the previous step until they regain their confidence. Remember, it’s completely normal for them to need that extra time.
You can also introduce challenges, like having them descend the steps, still using the same luring method. Always celebrate their successes, no matter how small, to reinforce positive behavior. This encouragement is vital in nurturing their growth and building a trusting bond between you and your furry friend.

Troubleshoot Common Training Challenges
During the training process, it’s completely normal to encounter challenges, such as your dog hesitating to ascend or descend the steps, showing signs of fear, or becoming easily distracted. These moments can be concerning, and it’s important to remember that your feelings as a pet owner matter too. If your dog seems hesitant, consider using a more enticing treat or toy to encourage them. Practicing in a quieter environment can also help minimize distractions, allowing your dog to focus more on the task at hand.
If your dog is displaying fear, it’s essential to take a step back and allow them to observe the stairs from a safe distance. This approach can help them feel more secure before attempting to approach again. Gradually decreasing the distance can foster a sense of comfort and confidence in your furry friend. Remember, patience is key in these situations, and every small step forward is a victory.
If your dog continues to struggle, don’t hesitate to seek the guidance of a professional trainer. They can provide additional support and tailored strategies to ensure your pet feels safe and confident. You’re not alone in this journey; many pet owners face similar challenges, and there are compassionate solutions available to help you and your beloved dog navigate this together.

Conclusion
Teaching a dog to navigate stairs is a vital part of their training, enhancing not only their mobility but also their overall well-being. This process encourages physical activity and ensures your beloved pet’s safety, significantly reducing the risk of injuries that can arise from jumping or falling. By dedicating time to stair training, pet owners can profoundly improve their dog’s quality of life, particularly for older or mobility-challenged dogs.
Throughout this journey, effective techniques such as treat luring and gradual exposure to challenges have been highlighted. Beginning with simple steps and celebrating small victories nurtures a trusting relationship between you and your dog. It’s essential to approach common training challenges with patience and understanding, as this allows your furry friend to build confidence in their abilities. If you find yourself needing extra support, seeking professional help can further enhance the training experience, ensuring that both you and your pet feel secure and accomplished.
Ultimately, the significance of teaching dogs to use stairs cannot be overstated. It opens up new avenues for activity and companionship, enriching the lives of both pets and their owners. Embrace this training journey as a heartfelt opportunity to enhance your dog’s life while strengthening your bond. With dedication and the right techniques, navigating stairs can transform into a seamless and enjoyable experience for your cherished companion.
