How to Make a Dog Throw Up Safely and Effectively
Overview
When it comes to the health and well-being of our beloved dogs, it’s understandable to feel anxious, especially if they have ingested something harmful. It’s vital to remember that inducing vomiting should only be done after consulting a veterinarian, particularly if the harmful substance was ingested within the last two hours. This ensures that we are taking the safest steps for our furry friends.
One of the recommended methods for inducing vomiting at home is through a 3% hydrogen peroxide solution. However, it’s equally important to monitor your dog closely for any signs of distress after the vomiting occurs. Your dog’s comfort and safety are paramount, and being vigilant can help ensure they receive the care they need.
As pet owners, we share a deep connection with our animals, and it’s essential to approach these situations with compassion and understanding. By taking the right steps and seeking professional advice, we can help our dogs navigate these challenging moments with the love and support they deserve.
Introduction
When a beloved dog consumes something harmful, the instinct to act quickly can be overwhelming. It’s a heart-wrenching situation that no pet owner wants to face. Understanding the right circumstances and methods for inducing vomiting is not just a matter of urgency; it can truly be a lifesaver for your furry friend.
This guide delves into the critical steps you must take to safely induce vomiting in dogs, emphasizing the vital role of veterinary guidance and the potential risks involved.
What happens when you find yourself grappling with the dilemma of whether to induce vomiting? How can you navigate this challenging situation with confidence and care for your pet’s well-being? Together, we will explore these important questions and provide you with the understanding you need to make the best decisions for your cherished companion.
Understand When to Induce Vomiting in Dogs
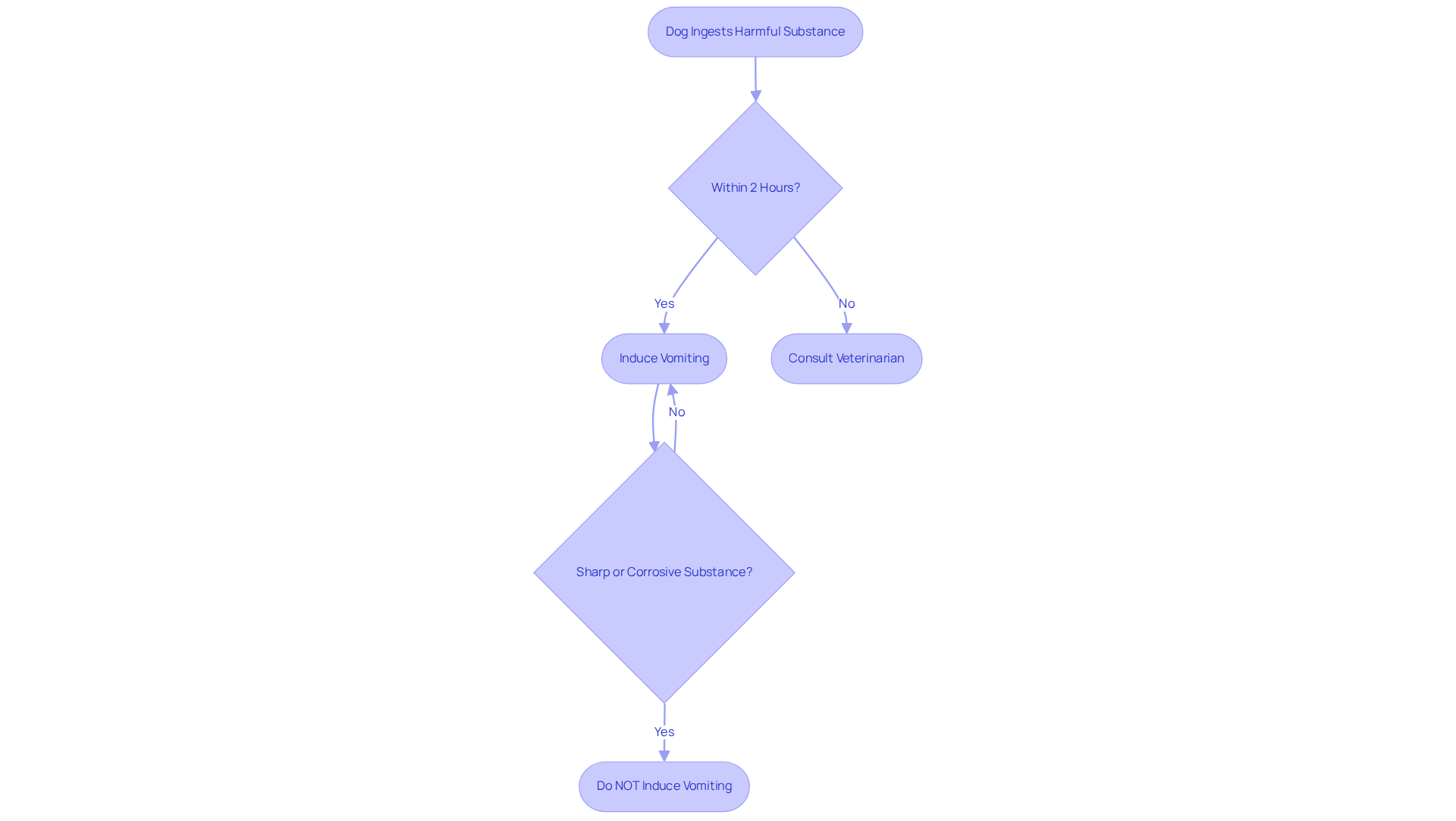
When it comes to our beloved dogs, the thought of how to make a dog throw up can be daunting. It’s crucial to know how to make a dog throw up only in specific circumstances, such as when your dog has ingested a harmful substance—think chocolate, grapes, or certain medications—within the last two hours.
However, if your dog has consumed something sharp or corrosive, inducing vomiting could cause further harm, so it’s vital to avoid this action. Always consult with a veterinarian before taking any steps on how to make a dog throw up; their expertise can guide you through the situation based on what your dog has ingested.
Inducing emesis should be done under veterinary guidance to minimize risks, such as aspiration pneumonia. Remember, acting quickly can significantly improve your pet’s chances of avoiding serious health issues.
With around 232,000 cases of pet poisoning reported annually in the U.S., being aware of the signs of poisoning and knowing when to act can truly be lifesaving. For instance, if your dog exhibits signs of lethargy, nausea, or seizures after consuming something harmful, it’s essential to seek veterinary help promptly.
Additionally, if your dog is lethargic, comatose, or having seizures, do not attempt to induce vomiting. If the situation calls for it, using hydrogen peroxide is the recommended method on how to make a dog throw up. Always keep in mind that the sooner you act, the better you can protect your pet’s health.

Follow Safe Methods to Induce Vomiting
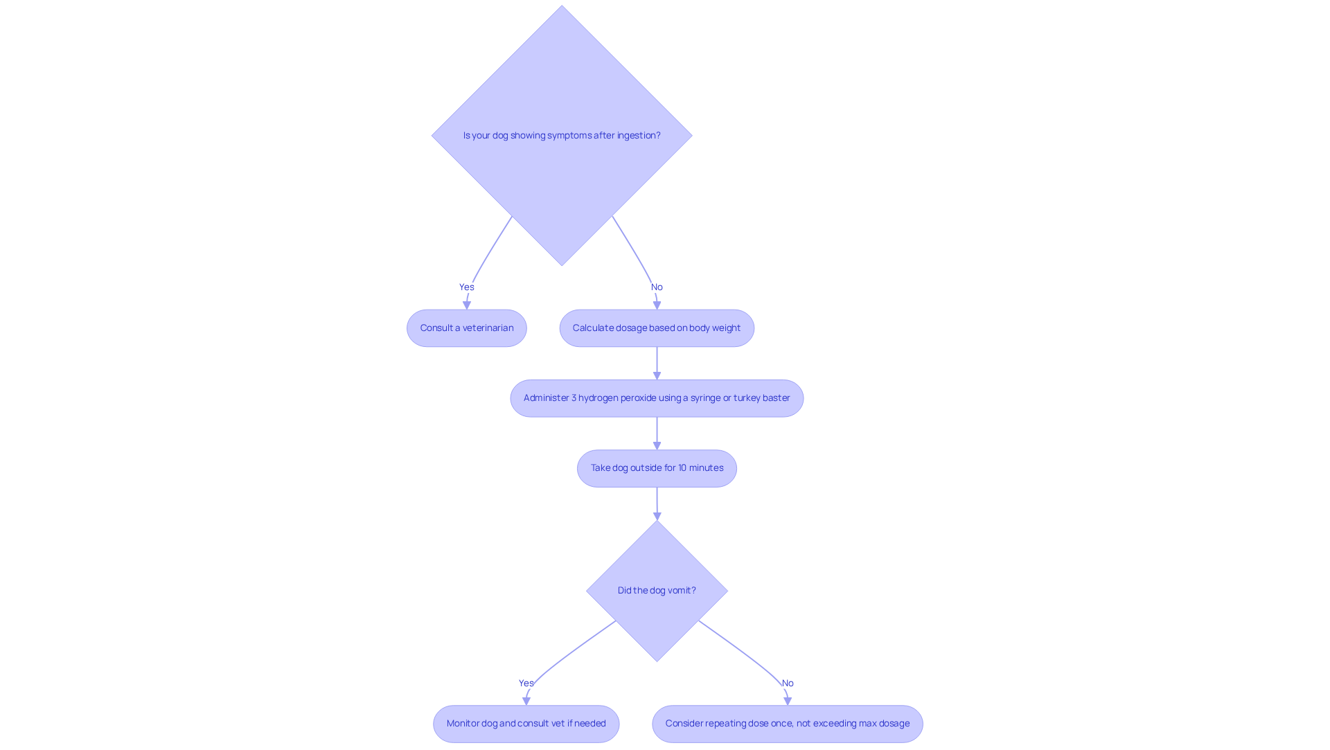
When faced with the distressing situation of a dog potentially ingesting something harmful, it’s crucial to act with care and compassion. The most secure technique for how to make a dog throw up involves administering a 3% hydrogen peroxide solution. For every 5 pounds of your dog’s body weight, approximately 1 teaspoon is recommended, with a maximum limit of 3 tablespoons. You should only consider how to make a dog throw up if the ingested substance was poisonous, the ingestion was recent, and your dog is asymptomatic.
To administer the solution, gently use a syringe or turkey baster to give the hydrogen peroxide orally. Afterward, take your beloved pet outside for about 10 minutes to encourage vomiting. If your dog does not vomit within 15 minutes, you may repeat the dose once, but be careful not to exceed the maximum dosage. It’s essential to ensure that the hydrogen solution is fresh and not expired, as this can significantly impact its effectiveness.
Always consult a veterinarian or the Animal Poison Control Center (APCC) at (888) 426-4435 before attempting how to make a dog throw up, especially if your dog has ingested a potentially harmful substance. Remember, hydrogen peroxide should never be given to cats due to the risk of irritation. The only method that can be safely used at home to induce vomiting in dogs is hydrogen peroxide, so knowing how to make a dog throw up can help you feel more prepared in a stressful situation.

Recognize Risks and Precautions Before Inducing Vomiting
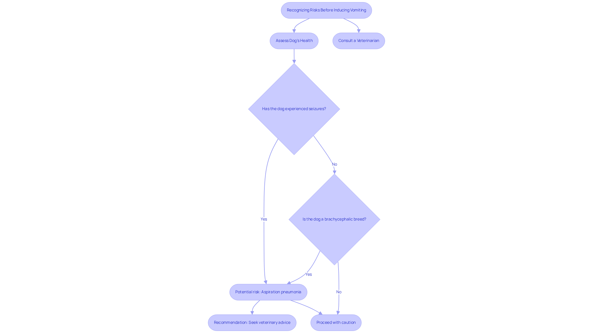
For pet owners, knowing how to make a dog throw up can be a difficult decision, and it’s crucial to recognize the inherent risks involved. One significant concern is aspiration pneumonia, a condition that can arise if a dog inhales vomit. This risk is especially pronounced in brachycephalic breeds like Pugs and Bulldogs, who are particularly vulnerable. Research indicates that aspiration pneumonia can occur in a small percentage of cases following regurgitation, highlighting the importance of careful consideration before taking any action.
If your beloved dog has experienced seizures, shows signs of fatigue, or has any preexisting health issues, it becomes even more essential to seek guidance from a pet doctor before you learn how to make a dog throw up. Veterinary experts emphasize the importance of understanding how to make a dog throw up by thoroughly evaluating the situation. They encourage pet owners to discuss any concerns regarding the safety of inducing emesis with a qualified animal health professional. This conversation is vital to ensuring the best outcome for your cherished companion.
Dr. Victoria Bennett, a compassionate veterinary advisor, reminds us that providing key information about your dog’s condition to your veterinarian is crucial. This information helps determine the severity of any potential toxicity and guides the appropriate course of action. Remember, you are not alone in this journey; there are caring professionals ready to support you and your pet every step of the way.

Provide Post-Vomiting Care and Monitor Your Dog
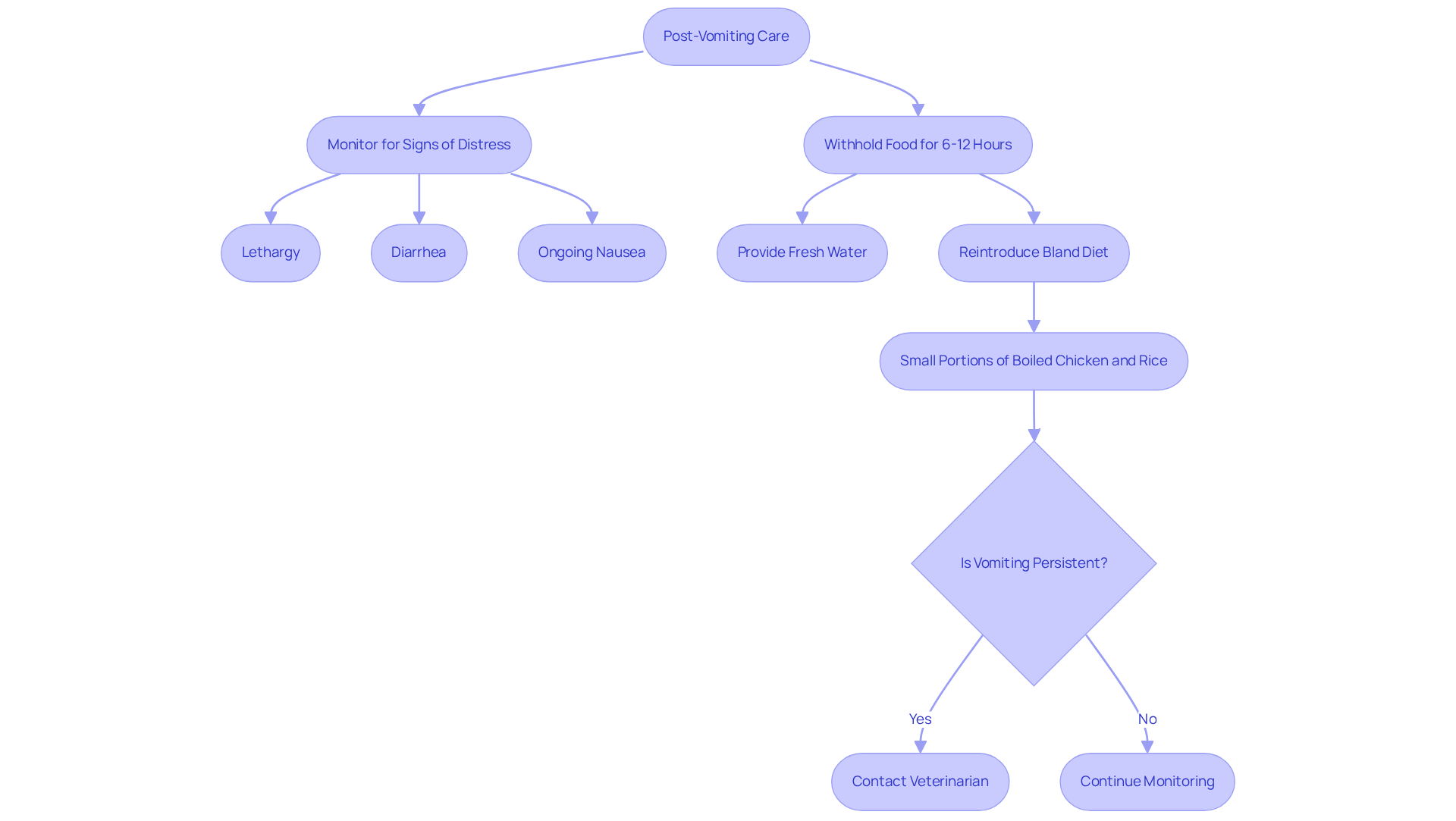
After your dog has vomited, it’s essential to keep a close eye on them for any signs of distress or complications. You may notice common signs of worry, such as lethargy, diarrhea, or ongoing nausea, which can understandably cause concern. To help your furry friend feel better, it’s best to withhold food for at least 6 to 12 hours, allowing their stomach to settle. This is particularly important for puppies or young dogs, who should not fast for more than 12 hours. Make sure they have access to fresh water to prevent dehydration, as staying hydrated is crucial during this time.
Once the nausea has subsided, you can gradually reintroduce a bland diet, such as boiled chicken and rice, in small portions. As Dr. Leslie Gillette wisely advises, ‘I’d recommend giving them half of what you’d normally feed them, just to see how they hold it down.’ This gentle approach aligns with veterinary recommendations, suggesting a diet that consists of approximately 50% protein and 50% carbohydrates for optimal recovery.
If your dog continues to vomit or shows concerning symptoms, please don’t hesitate to reach out to your veterinarian for further advice. It’s important to remember that statistics indicate prolonged nausea, defined as occurring more than once or twice daily, requires a thorough assessment. This emphasizes the significance of careful observation during your pet’s recovery. In case of emergencies related to vomiting, the Pet Poison Helpline is available at 855-764-7661, ready to assist you and your beloved pet.

Conclusion
Inducing vomiting in dogs is a matter that weighs heavily on the hearts of pet owners, and it demands thoughtful consideration and knowledge. In moments of distress, understanding when and how to safely induce vomiting can be lifesaving when harmful substances are ingested. It’s crucial to remember that this action should only be taken under the guidance of a veterinarian, as their expertise helps minimize potential health risks associated with inducing vomiting.
Throughout this article, we’ve touched on essential points that every pet owner should know. We discussed the appropriate scenarios for inducing vomiting, the safest method using hydrogen peroxide, and the importance of recognizing signs of distress in your beloved dog. After vomiting, providing attentive post-care is vital to monitor your pet’s recovery, ensuring they feel safe and comfortable. Always consult with a veterinarian, especially when health concerns arise, as their guidance is invaluable.
Ultimately, being proactive and informed about your dog’s health is a responsibility we all share as pet owners. Familiarizing yourself with the signs that indicate a need for vomiting and understanding the proper procedures can profoundly impact your dog’s well-being. In times of uncertainty, reaching out for professional help is not just a wise choice; it reinforces the bond of trust and care between you and your furry friend.
